Задание 1216 - ГДЗ Геометрия 7-9 класс. Атанасян. Учебник

Старая и новая редакции

Вернуться к содержанию учебника

1213 1214 1215 1216 1217 1218 1219

Вопрос

Выберите год учебника

№1216 учебника 2013-2022 (стр. 323):

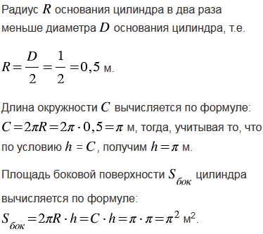
Диаметр основания цилиндра равен 1 м, высота цилиндра равна длине окружности основания. Найдите площадь боковой поверхности.


№1216 учебника 2023-2024 (стр. 309):

На сторонах прямоугольного треугольника как на диаметрах построены три полукруга. Докажите, что площадь полукруга, построенного на гипотенузе, равна сумме площадей полукругов, построенных на катетах.

Подсказка

№1216 учебника 2013-2022 (стр. 323):

Вспомните:

  1. Что такое цилиндр, как найти площадь боковой поверхности цилиндра.
  2. Что такое окружность.
  3. Как найти длину окружности.

№1216 учебника 2023-2024 (стр. 309):

Вспомните:

  1. Что такое треугольник.
  2. Какой треугольник называется прямоугольным.
  3. Теорему Пифагора.
  4. Что такое круг.
  5. Как вычислить площадь круга.

Ответ

№1216 учебника 2013-2022 (стр. 323):


№1216 учебника 2023-2024 (стр. 309):


Вернуться к содержанию учебника