Номер 1076 - ГДЗ Алгебра 7 класс. Мерзляк, Полонский. Учебник. Страница 214

Вернуться к содержанию учебника

Страница 214

1073 1074 1075 1076 1077 1078 1079

Вопрос

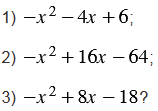
Какое из выражений принимает только отрицательные значения при любом значении :

Подсказка

Вспомните:

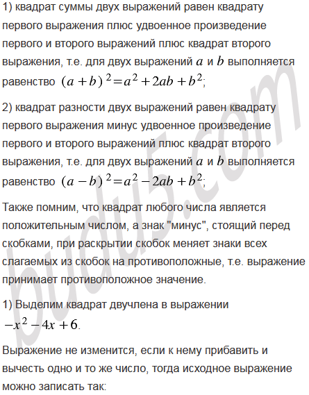
  1. Формулы квадрата суммы и квадрата разности двух выражений.
  2. Противоположные числа.
  3. Степень числа с натуральным показателем.
  4. Правила раскрытия скобок.
  5. Сложение рациональных чисел.

Ответ


Вернуться к содержанию учебника