Задание 572 - ГДЗ Геометрия 7-9 класс. Атанасян. Учебник

Старая и новая редакции

Вернуться к содержанию учебника

570 571 572 572 573 574 575

Вопрос

Выберите год учебника

№572 учебника 2013-2022 (стр. 152):

Найдите:

а) , и , если = 25, = 16;

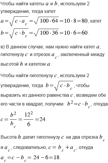
б) , и , если = 36, = 64;

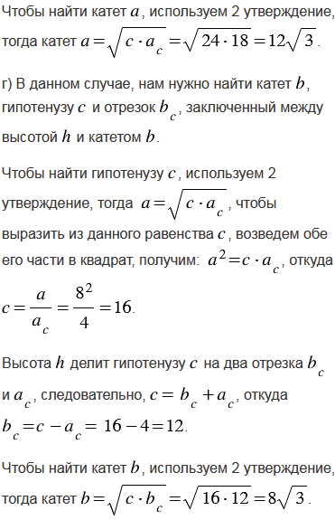
в) , и , если  = 12, = 6;

г) , и , если = 8, = 4;

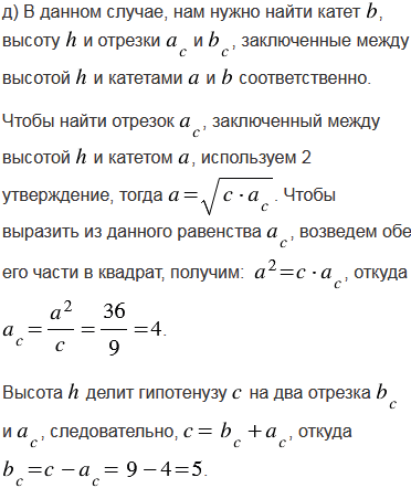
д) , , и , если = 6, = 9.


№572 учебника 2023-2024 (стр. 151):

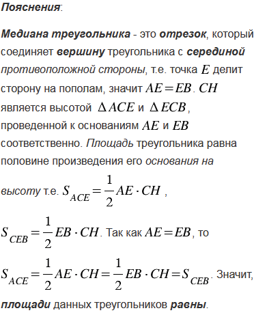
Сравните площади двух треугольников, на которые разделяется данный треугольник его медианой.

Подсказка

№572 учебника 2013-2022 (стр. 152):

Вспомните:

  1. Какой треугольник называется прямоугольным.
  2. Пропорциональные отрезки в прямоугольном треугольнике.

В данной задаче использованы следующие обозначения для прямоугольного треугольника АВС с прямым углом С и высотой СН: ВС = , СА = , АВ = , СН = , АН = , НВ = .


№572 учебника 2023-2024 (стр. 151):

Вспомните:

  1. Что такое треугольник.
  2. Что такое медиана.
  3. Что такое площадь.
  4. Как найти площадь треугольника.

Ответ

№572 учебника 2013-2022 (стр. 152):


№572 учебника 2023-2024 (стр. 151):


Вернуться к содержанию учебника