Вернуться к содержанию учебника
Выберите год учебника
№191 учебника 2013-2022 (стр. 56):
Отрезок ВК - биссектриса треугольника АВС. Через точку К проведена прямая, пересекающая сторону ВС в точке М так, что ВМ = МК. Докажите, что прямые КМ и АВ параллельны.
№191 учебника 2023-2024 (стр. 57):
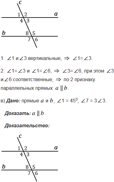
На рисунке 111 прямые
и
пересечены прямой
. Докажите, что
, если:
а)
1 = 370,
7 = 1430;
б)
1 =
6;
в)
1 = 450, а угол 7 в три раза больше угла 3.

Рис. 111
№191 учебника 2013-2022 (стр. 56):
Вспомните:
№191 учебника 2023-2024 (стр. 57):
Вспомните:
Вернуться к содержанию учебника